退出

如何召回流失的玩家? 7步搭建召回体系

本文结合自己的用户召回工作经验拟从流失用户定义、流失用户预警、流失用户画像、召回路径、召回方式、召回效果分析、以及用户召回后的促活维护等全链条梳理,给大家提供一条搭建流失用户召回体系的思路。
1、量化流失用户定义
定义流失用户是打造流失用户召回体系的起点。流失用户,一般指那些曾经使用过产品或服务,但后来由于某种原因不再使用产品或服务的用户。在实际工作中,根据产品或服务的业务类型,流失用户的定义会复杂很多。
在开展用户召回工作前,运营需要根据产品的业务类型,划分不同用户群体的关键维度和数据指标,对关键性行为指标进行量化,由此来定义并判断用户是否流失。
比如电商类产品,根据用户购买行为定义,用户多久未再次购买算流失用户。
比如内容类产品,根据用户访问行为定义,用户多久未访问算流失用户。
比如视频类产品,根据用户观看行为定义,用户多久未观看算流失用户。
总之,在实际工作中,你需要结合产品业务类型,将用户关键性行为进行量化,从而定义流失用户。流失用户定义没有量化,不足以指导实际工作。
2、建立用户流失预警机制
关于流失用户,还需要纠正一个理解误区:用户流失应该是一个过程而不是节点。
通常,流失用户在正式停止使用APP或卸载APP前就表现出一些异常行为特征:前访问频次大幅降低、在线时长大幅下降、交互频率大幅降低甚至消失等。
通常,用户运营后台应当设置有用户行为监测机制,当老用户的访问频次、在线时长、交互频率低于先前平均值的时候,运营就要拉响警报了,注意:这是一个可能流失的用户,赶紧拦截他!
3、进行流失用户画像
为什么要进行流失用户画像?
当然是为了更好的了解他们,只有足够的了解才能投其所好,才有可能召回他们。
一般来说,流失用户画像可以从人口属性和行为属性两个方面展开分析。
第一步可以从流失用户的性别、地域、职业、年龄层等人口属性出发,勾勒出流失用户画像的基本框架;
第二步再结合用户注册渠道、访问途径、内容偏好、主要行为,以及用户最后一次交互行为来提炼流失用户的群体特征。
注意,重点关注流失用户的最后交互行为的具体动作是什么、对象是什么、时间点是什么,这对于我们了解该用户群体的偏好有极大参考意义。
总之,流失用户画像是流失用户召回体系中的行动指南。流失用户画像越细致,代表性越强,召回成功率越高。
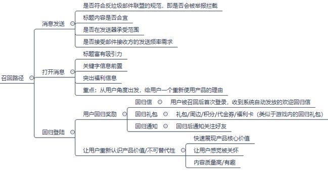
4、明确用户召回路径
从召回消息发放到流失用户回归的传播路径中,有三个关键性环节:消息发放、打开消息、回归登录。
每个环节都受不同因素影响,并不同程度的影响着用户召回效果。
制定流失用户召回策略的思维出发点:从用户角度出发,给用户一个重新使用产品的理由。
必须明确,流失用户不同于新用户,他们是曾使用过产品但后来由于某种原因不再使用的群体,即对产品体验不佳或缺乏需求的一群人。对于产品他们并非一无所知的,甚至很可能体验过产品的诸多弊端,如何让用户重新认识产品价值是召回工作的重点。
用户召回成功的标志性动作就是久违的“回归登录”,此时,用户召回后的维护工作已经开始了。
为了回馈回归用户,一般产品都会设有用户回归福利,通过福利来加深产品和用户之间的羁绊。
5、选择主要召回方式
用户回归路径的起点是召回消息的发放,即召回方式的选择。
短信召回是当前市场上最通用的召回方式,但除此之外,还有很多选择。
6、分析召回效果
执行用户召回行动后,就轮到召回效果分析了。之前的用户预警、流失用户画像、用户召回策略的最终成果到了验证阶段了。
首先,需要统计分析召回数据。包含各渠道信息发放数、信息点击率、用户召回数、用户召回比例,以及用户召回总成本和单个成本。
其次,对比分析各渠道以及各种方式的召回效果。
最后,结合成本投入,确定最适合产品的流失用户召回方式,为后期的行动作指导。
7、维护召回用户
关于流失用户成功召回后的维护问题,明明很重要却似乎很少被提及。事实上,我认为用户召回后的维护和二次促活,才能真正体现召回工作的效果。
关于流失用户召回后的维护工作,需要根据用户在成长周期的阶段(新注册/老用户)来制定保活跃措施。坚持活跃用户不打扰、新用户多引导、沉默用户多关怀的基本方针。
第一步,通过问卷/访谈等方式确认用户流失原因,确认是功能层面、内容层面、情感层面无法得到满足还是其他原因;确认这些原因是否可以解决,以及如何解决,何时解决,并及时给出反馈用户。
第二步,保证召回用户的活跃度。对于注册即流失的用户,通过产品功能引导主动带领用户玩转产品,让用户感觉被关怀;对于使用产品有一段时间后流失的用户,沟通用户流失原因,是功能体验不佳、还是内容不敢兴趣、亦或是其他原因。
认真聆听意见,这是产品迭代的重要参考。对于沉默用户,可以通过私信、 、push可能兴趣话题的方式进行促活引导,如果放任不理,他们就是未来的流失用户。
最后,再次强调用户召回工作的出发点:从用户角度出发,给用户一个重新使用产品的理由。