退出

浅谈热门游戏节假日惯用的四大运营活动套路

游戏运营中,活动对于运营的成效不言而喻。尤其是在重大节日中,确实一系列合适的节日活动,会对运营大有裨益,本文小编就给大家谈谈。
比如游戏运营活动,在过大年时,对于手游运营者们来说,是艰难的“春节防用户流失战”结束的号角。在这个举家团圆的特殊假期,“赚钱”已不是重点, “用户不流失,保持一定的游戏在线人数”才是游戏运营的终极目的。到底怎样的运营活动才能保证玩家们假期中的在线活跃度呢?端游前辈告诉我们,运营策略中加入一些有趣的免费活动,可提高用户的游戏参与积极性。春节期间,哪些免费运营活动套路如今最受手游运营者们青睐?
套路一 减小任务“压力”,吸引玩家上线
登录就送奖励
众所周知,每当新游上线、新服开测或者新手初登录游戏的时候,游戏产品总会上新一大常规活动,即:登录送奖励。它的游戏形式主要有两种:一种为:连续登录X天送好礼(即:X天之内每天登录都能收获奖励,到了X天当日也许还能收获额外大奖);另一种就是活动当日登录送奖励。虽然该活动的表现形式没有什么丰富玩法可言,但是玩家却特别买账,因此这样简单粗暴的套路,用在春节一样好使。
不过,由于时间节点的性质不同,“开服开测”与“春节”这样重大的节假日所做的登录活动比较,会在奖品类别上有极大区别。一般说来,前者所送的道具,大多为游戏初级道具。而后者则会加重主要消耗道具的赠送比例。
过年期间,增加主力消耗道具的产出途径,到底对游戏起到了哪些事半功倍的效果?
我们以手游《王者荣耀》的“除夕登录领豪礼”活动来打比方。在该活动中,奖励的【英雄碎片】、【铭文碎片】等均为游戏中的主要消耗道具。这样的道具赠送,从游戏体验角度讲:一则可以增加玩家对于游戏系统玩法的体验效果(举个栗子:除夕活动中额外获得的【英雄碎片】可加速玩家兑换英雄的速度),二则也是对玩家进行,游戏各种道具的优惠打折活动(举个栗子:【30点券优惠卡】折合RMB 3元,可在购买宝箱、皮肤等时优惠使用)。三则直接登录就能获得奖品,可为玩家的“任务压力”减负,提高玩家的活动积极性。避免因为春节任务活动繁多,从而造成不必要的玩家流失。既然有为游戏任务“减压”的运营活动,当然也就有增加游戏玩法的免费内容,“完成游戏任务回赠奖励”的运营套路就是这样的存在。
套路二 用活动内容,提高玩家在线时长
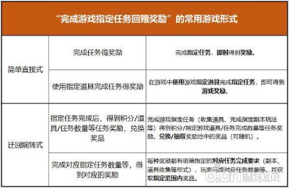
完成游戏指定任务回赠奖励
在手游的诸多免费活动套路中,“完成游戏任务回赠奖励”是目前游戏运营者们在春节使用频率最高的套路之一,也是最有效提高假期游戏中,玩家活跃度的活动类型。这个套路的游戏形式有许多种,最常用的大致可归类有四种(可见下图):完成任务即时赠送奖励、使用指定道具完成任务发放奖励,以及任务完成后,用得到的积分/道具等数量或随机或指定兑换奖品,和完成任务等需求兑换对应奖励。这些游戏形式,单看图中解说,玩法似乎简单到没有什么乐趣可言,但在各大手游中具体实施后,图中所说的“任务”都增加了更多可玩性设计,提高了假期玩家在游戏中的活跃值(也许你也是那个在游戏里乐在其中之人)。
比如:“完成任务即时赠送奖励”的游戏形式,手游《梦幻西游》的春节活动“年兽大作战”就是使用的这一套路:玩家挑战年兽成功就能得到奖励,且挑战的星级越高,得到的奖励越丰富。
再如:指定任务完成后,得到积分/道具/任务数量等任务奖励,兑换奖品。还是以手游《梦幻西游》的春节活动为例,其设计的“新春开运礼”就是积分/道具/任务数量兑换奖励的游戏形式范畴。该活动主要分为三个步骤:
Step 01 完成游戏指定任务数量;
Step 02 任务数量完成后得到游戏道具【开运符】;
Step 03 使用【开运符】抽取奖励池中的奖励。
为什么运营者们特别青睐于“完成游戏任务回赠奖励”这种套路?
其一,“免费奖励”能博得游戏中活跃玩家的好感,继而增强活跃玩家与游戏的粘度。
其二,游戏任务需要通关,在通关过程中,各式各样的玩法,能让玩家在游戏里中产生有一定的“消费”行为,消耗游戏道具正是玩家的“消费”行为之一。这通常被称为“清空库存”,对稳定春节期间游戏中的物价平衡起到一定作用。
其三,这种免费活动的策划,往往为了迎合春节的特有风格,设计得非常具有“过年”气息,能提高游戏玩家的代入感和内容的可玩性,增加玩家们的在线时长,降低假期玩家的流失率。
虽然,这样的活动让游戏玩法更加丰富。但是考虑到它的活动性质(如“年兽大作战”中的“年兽”通常只会在春节出现),并不适合用来做长线运营,因此现在一些运营者们倾向于在重大假期前推出游戏新版本,这样既能更新一些长线玩法,又能贴合“春节迎新“这一节日气氛。
套路三 纳新固旧,增加游戏新鲜度
游戏地图、系统玩法等上新
游戏产品推新版本或上新最新玩法内容都属于游戏的运营常规套路范畴,这些内容的更新大多会在上半年(大年之后)、半年中的时候进行。但是,随着手游竞争的愈演愈烈,以及玩家“喜新厌旧”的心理。为了让玩家在假期之中有新内容可玩从而增加对游戏的新鲜度,如今春节前后,不少手游产品已经开始提前上新新内容。以《野蛮人大作战》为例,春节前该手游推出了版本更新,版本内容不仅包括对卡卡班和摩摩卡进行英雄优化,还推出了全新的觉醒系统等玩法。
那么,春节前后的内容更新真的能减少玩家流失吗?
其实这样的做法对游戏运营是把双刃剑,有好也有坏。好处是:本着世人猎奇的心理,流失玩家会上线游戏看看,该游戏究竟有了哪些新变化,为游戏在线MAC作出贡献。坏处是:一旦玩法设计不合理,会引起现有活跃玩家的反感,尤其是在“春节”这一漫长的假期,可能年后,过完节假日的这些玩家就已流失,因此年前的版本更新需要运营者们考虑更多的不稳定因素,做出应对策略。除去针对大多数游戏的免费活动套路外,游戏运营者们还将根据游戏本身的类型制定特色运营路线,如卡牌类手游在过年时赠送限定卡牌这样的做法。
套路四 突出游戏特色,提高玩家忠诚度
卡牌类送限定卡牌
为了突出游戏特色,提高玩家的忠诚度。不少游戏除去会使用主流的免费运营套路外,还会开始思考根据游戏本身的类型制定特色运营路线。这些特色路线,可能是向海外“取经”得来,也可能是因地制宜实践出来的。手游《FGO》赠送限定SR卡牌的这一做法,正是突出了该手游的游戏特色。它并没有同其他游戏一般,赠送平时游戏中已上线且性价比较高的卡牌,而是每年只在“春节”赠送一款限定卡牌。

同样是赠送卡牌,推出特色指定卡牌VS其他卡牌,究竟哪种运营活动效果更好?
从卡牌的稀有角度看,由于每年送出的卡牌为“限定”具有唯一性。且卡牌技能各不相同具有特殊性,使得该卡牌较其他卡牌更有纪念意义。赠送这样的限定卡牌,更能让玩家看见运营者们的诚意,比赠送其他卡牌更能突出游戏风格。而玩家也乐意买账,并期待下一次过年会有送出什么样的卡牌。如此这般,在赠送纪念性卡牌的活动中,玩家的在线活跃度不仅得到了提高,也没有增加其他卡牌的产出途径,还使得玩家与游戏的粘度大大增加了。
结语:
免费活动重要吗?从付费的角度看,免费活动往往是与付费活动一起出现,它能为玩家的付费铺路,也能为玩家寻找免费获取“付费”道具的途径。而从为游戏“留存”作出的贡献看,它的出现大大增加了用户的活跃值,尤其吸引了新玩家以及那些号称“不花钱”的活跃玩家。因此免费活动对于游戏运营来说,它很重要。重要到若是春节没有它们的出现,玩家流失率会大大增加,因此越是热门的游戏越是要做免费活动,这已成为既定惯例。